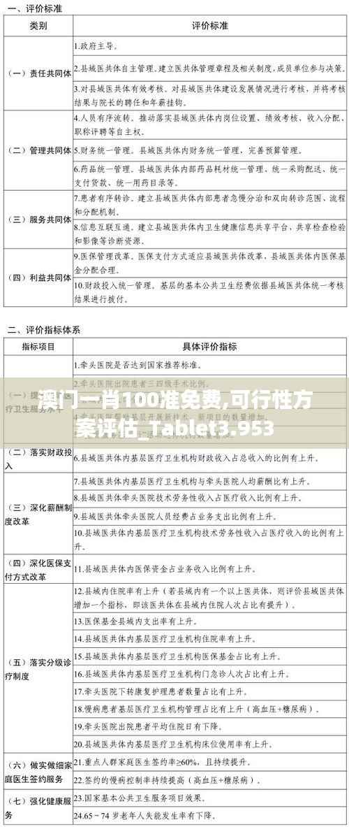
澳门一肖100准免费,可行性方案评估_Tablet3.953
引言 随着澳门特别行政区的社会经济发展,如何提高澳门居民的生活质量和社会福祉成为了政府关注的核心议题。本文旨在评估“澳门一肖100准免费”政策的可行性,并探讨其对澳门社会经济的影响。所谓“一...
新澳门四肖期期准中特更新时间,社会责任方案执行_PalmOS5.581
新澳门四肖期期准中特更新时间,社会责任方案执行_PalmOS5.581引言 随着全球化的推进和科技的飞速发展,澳门特别行政区在新的经济环境下迎来了前所未有的挑战与机遇。为了确保澳门的可持续发展,政府相关...
揭秘拉人头最新模式:创新策略与未来趋势
标题:揭秘拉人头最新模式:创新策略与未来趋势引言:拉人头模式的演变与挑战拉人头,即通过招募新成员加入某个组织或项目,以实现业绩增长或市场扩张。这一模式在直销、保险、网络营销等领域广泛应用。然而,随着市场竞争的加剧...
2024新奥开奖记录39期,全面执行分析数据_vShop5.348
引言 尊敬的澳门政策制定者们,随着时代的发展,数据分析在彩票行业的应用正变得愈发重要。本文旨在向您介绍2024新奥开奖记录39期的相关政策执行情况及数据分析,旨在为澳门彩票行业的健康发展提供参考和指导。...
管家婆一票一码100正确王中王,实地验证分析策略_安卓10.303
引言 澳门特别行政区作为中国的一个特别行政区,其政策文件的发布与执行至关重要。随着技术的发展,尤其是数据编码技术的应用,对政策文件的管理提出了更高要求。今天,本文将主要介绍关于"管家婆一票一码100正确王中王"...
2024澳门六今晚开奖,专业评估解析_ios9.234
前言 欢迎各位彩民朋友,今晚2024年澳门六合彩开奖,此次开奖备受瞩目,吸引了无数彩民的眼球。澳门六合彩作为一种经典且受欢迎的彩票游戏,其开奖形式多元化、奖金丰厚吸引了很多彩民的目光。因此,...
新澳门天天开彩精准龙门,全面数据分析方案_1440p3.606
引言 随着博彩业在全球范围内不断发展,澳门特别行政区(澳门)作为国际知名的博彩天堂,始终以高质量、高标准与公平性为核心原则,倾力打造优质服务,确保客户满意度。为了进一步加强澳门博彩业的国际化、专业化,澳门特别行...
4949开奖免费资料澳门,数据设计驱动解析_XE版2.577
引言 澳门作为国际旅游胜地,以其独特的地理位置、多元文化和丰富的旅游资源吸引了世界各地的游客。然而,澳门的经济结构较为单一,过度依赖博彩业,使得澳门的经济发展面临着一定的风险。因此,澳门特区政府一直在寻求经济多...
岳池县伏龙热门规划:打造生态宜居新典范
标题:岳池县伏龙热门规划:打造生态宜居新典范一、项目背景与意义岳池县伏龙热门规划,作为四川省广安市岳池县的一项重要发展项目,旨在提升区域生态环境,推动城乡一体化发展,打造成为集生态、文化、旅游、休闲于一体的新型城...
管家婆三肖一码一定中特,高效方案实施设计_Lite6.138
引言 在全球经济一体化和区域合作迅速发展的大背景下,澳门特别行政区正面临着前所未有的发展机遇。为了更好地把握机遇,推动澳门经济的稳步增长和社会的全面进步,特制定《管家婆三肖一码一定中特,高效...














蜀ICP备17014439号-1